DETECT-HCC-ESLD

Röntgenbild av en lever Fotograf: SEBASTIAN KAULITZKI/SCIENCE PHOT

En jämförande studie av magnetkameraundersökning och ultraljud för detektion av levercancer, kroppsammansättning och riskfaktorer för allvarliga komplikationer till levercirros (DETECT-HCC-ESLD)

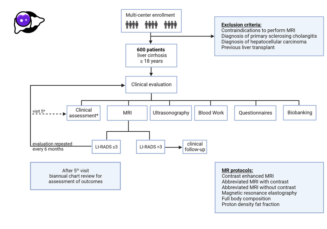
Vid levercirros, ibland kallad skrumplever, finns det en förhöjd risk för ett antal allvarliga komplikationer så som vätskeansamling i buken (ascites), levercancer och minskande muskelmassa. Eftersom patienter med levercirros har risk att utveckla dessa komplikationer så kontrolleras dessa patienter noga med ett flertal olika metoder såsom ultraljud, gastroskopi och regelbundna besök på levermottagning. Studien utvärderar hur väl man kan upptäcka och övervaka utvecklingen av dessa komplikationer (ascites, levercancer och förlust av muskelmassa) och jämför ultraljud med en förkortad magnetkameraundersökning, i samband med övervakningen för levercancer som genomförs var sjätte månad. Därtill analyseras blod för att leta efter proteiner, ärftliga anlag eller gen-uttryck som kan kopplas till den framtida risken att utveckla komplikationer till leversjukdom eller detektera dem i ett tidigt skede.

Denna kliniska prövning bedrivs vid mer än tio olika sjukhus i samarbete med Linköpings universitet, som är huvudansvarig och sponsor. I studien kommer 600 patienter från olika delar av Sverige, Island och Finland att ingå.

Målet är att förbättra vården för patienter med levercirros så att fler patienter kan botas från levercancer och att färre patienter ska utveckla allvarliga komplikationer relaterade till levercirros. Studien kommer också ge nya verktyg till läkemedelsindustrin för att bättre kunna designa studier för framtida läkemedelsprövningar.

En bild på Detect forskargrupp


Samarbeten

En bild för logga
En logga för Takeda
En logga för Antaros

Studieupplägg

Matris över studieupplägg
Flödesschema

Kontakt

Organisation